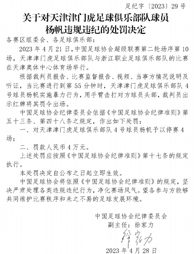
天津球员杨帆赛中暴力击打对方球员头部,被停赛罚款 351 107 516 4月28日,中国足球协会纪律委员会发布《关于对天津津门虎足球俱乐部队球员杨帆违规违纪的处罚决定》,对天津津门虎足球俱乐部队4号球员杨帆予以停赛4场并罚款人民币4万元。 © 版权声明 文章版权声明 1、本网站名称:多多发布网 2、本站永久网址:http://duoduofabu.com 3、本网站的文章部分内容可能来源于网络,仅供大家学习与参考,如有侵权,请联系站长进行删除处理。 4、本站一切资源不代表本站立场,并不代表本站赞同其观点和对其真实性负责。 5、本站一律禁止以任何方式发布或转载任何违法的相关信息,访客发现请向站长举报